















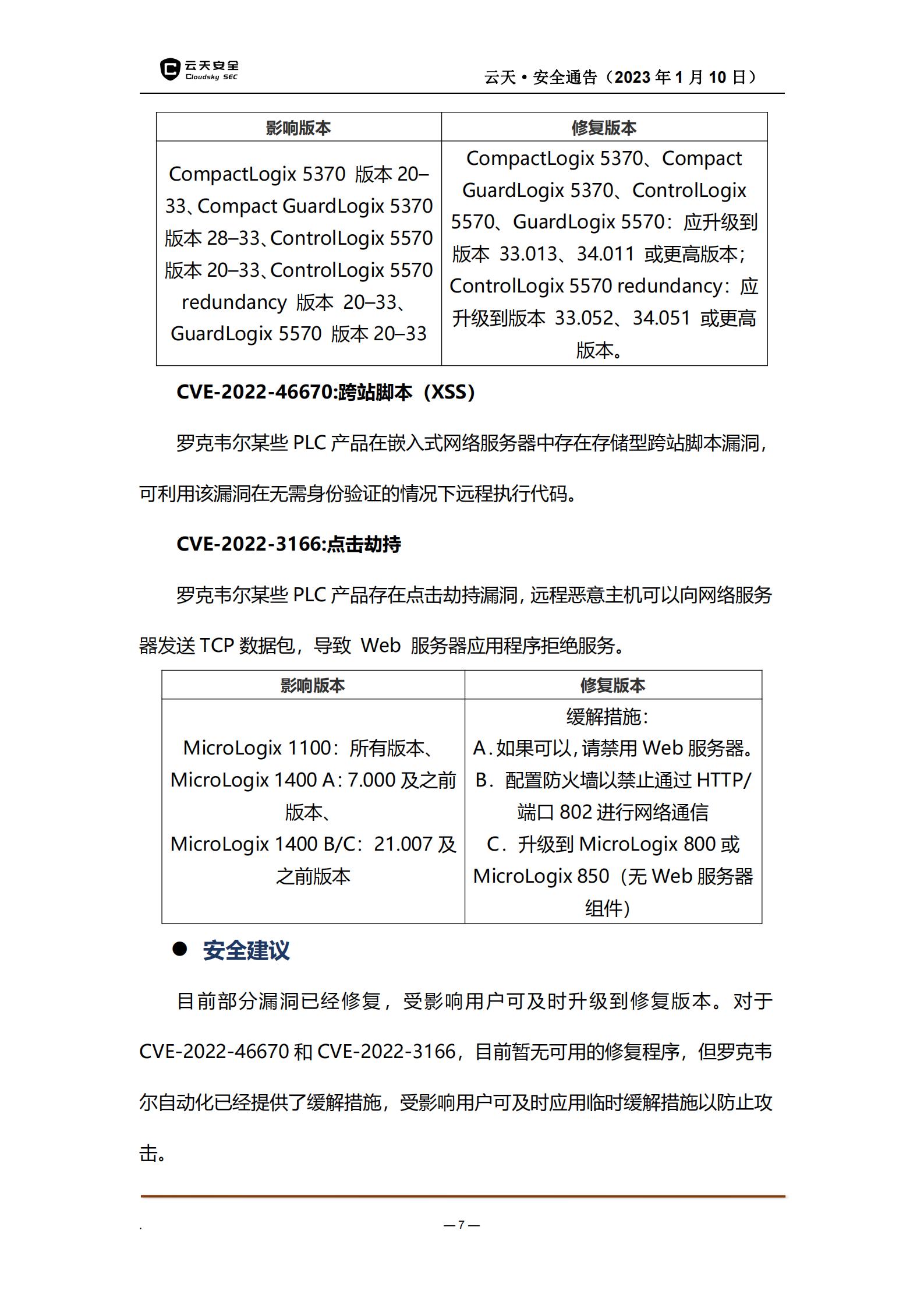
澳门太阳城app安全订阅号
澳门太阳城app安全服务号
鲁公网安备 37010202002190号